Authors need to register with ASJP (Algerian Scientific Journal platform) prior to submitting or, if already registered, can simply log in.
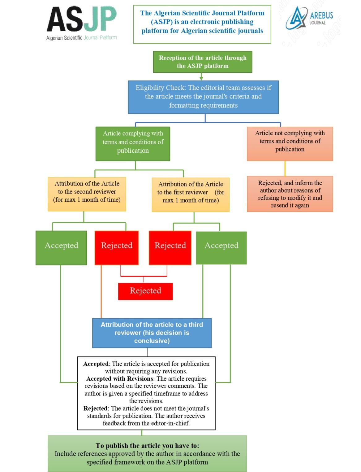
Peer Review Process
The Advanced Research in Economics and Business Strategy Journal is committed to maintaining the highest standards of academic integrity and quality. To ensure the rigor and credibility of published research, all submissions undergo a rigorous double-blind peer review process. Below is an overview of the steps involved:
1. Submission and Initial Screening
-
Upon submission, each manuscript is reviewed by the editorial team to ensure it meets the journal's scope, formatting guidelines, and ethical standards.
-
Manuscripts that do not meet these criteria are returned to the authors for revision or rejected without further review.
2. Assignment to Reviewers
-
Manuscripts that pass the initial screening are assigned to at least two independent reviewers who are experts in the relevant field.
-
Reviewers are selected based on their expertise, publication record, and familiarity with the subject matter.
3. Double-Blind Review
-
The review process is double-blind, meaning that the identities of both the authors and reviewers are concealed to ensure impartiality.
-
Reviewers evaluate the manuscript based on the following criteria:
-
Originality: Does the research contribute new knowledge to the field?
-
Methodology: Is the research design sound and appropriate for the research question?
-
Clarity and Structure: Is the manuscript well-written and logically organized?
-
Relevance: Does the research address a significant issue in economics or business strategy?
-
Ethical Compliance: Does the research adhere to ethical guidelines and avoid plagiarism?
-
4. Reviewer Feedback and Recommendations
-
Reviewers provide detailed feedback on the manuscript, including suggestions for improvement and a recommendation to:
-
Accept (with or without minor revisions),
-
Revise and Resubmit (major revisions required), or
-
Reject (if the manuscript does not meet the journal's standards).
-
5. Editorial Decision
-
Based on the reviewers' feedback, the Editor-in-Chief makes a final decision on the manuscript.
-
Authors are notified of the decision and provided with the reviewers' comments to guide revisions, if applicable.
6. Revision and Resubmission
-
If revisions are requested, authors are given a specified timeframe to address the reviewers' comments and resubmit their manuscript.
-
The revised manuscript is re-evaluated by the reviewers and/or the editorial team to ensure that all concerns have been adequately addressed.
7. Final Acceptance and Publication
-
Once a manuscript is accepted, it undergoes final copyediting and formatting to ensure consistency with the journal's style.
-
The accepted manuscript is published in the next available issue and made freely accessible to readers worldwide.
Timeline
-
The average time from submission to the first decision is 10 weeks, depending on the reviewers' availability and the manuscript's complexity.
-
The entire process, from submission to publication, typically takes 14 weeks.
Transparency and Accountability
-
The journal is committed to transparency and accountability in the peer review process.
-
Reviewers are required to disclose any potential conflicts of interest.








