Peer Review Process
The peer review process is crucial to academic publishing, ensuring the high quality, credibility, and relevance of scholarly work before it is published. Here is a detailed step-by-step guideline of the peer review process for IJMSLP Submitted Articles:
- Manuscript Submission
- Author(s) prepare (s) the manuscript in compliance with the IJMLSP formatting and submission guidelines.
- The manuscript is submitted via the IJMLSP contact emails.
- Authors often include:
- Suggested reviewers to undertake peer review for other authors’ articles (optional)
- Conflicts of interest declaration
- Ethical approval (if applicable)
- Disclosure Statement on the Use of Generative AI
- Initial Editorial Screening (Desk Review)
- The Editor-in-Chief or Handling Editor performs a preliminary check to:
- Ensure the manuscript fits the scope of the journal.
- Assess for basic quality (clarity, structure, grammar).
- Detect plagiarism using the plagiarism detection software Plagiarism Checker.
- Decision:
- Reject outright (desk rejection), or
- Send for peer review (assign to 2 reviewers or an Associate Editor if necessary)
- Reviewer Selection
- The editor selects 2–3 independent experts in the relevant field.
- Reviewers may be:
- From the journal’s reviewer database
- Suggested by authors (for other peer review)
- Review invitations are sent; reviewers may accept or decline based on availability and expertise.
- Peer-Review Process
IJMLSP uses a double-blind peer review process. On submission, the Editor sends articles to two or more reviewers. Once the review reports ( an IJMLSP downloadable Reviewer Form to be adopted) are returned, the Editor-in-Chief assesses feedback and recommendations and returns a decision to the author via the journal’s e-mail.
IJMLSP Editors and reviewers endeavor to provide a rigorous and transparent peer-review process to ensure the highest research quality is published. While we aim to complete the peer-review process as quickly as possible, Editors ensure that reviewers’ comments are properly assessed in the Reviewer Form. All types of conflicts of interest must be declared by all the members of the IJMLSP editorial board before accepting to be part of the Review Process.
Details on the peer-review process are:
- Reviewers evaluate the manuscript for:
- Originality and novelty
- Significance of the research
- Scope
- Methodological rigor and validity
- Accuracy of results and data interpretation
- References and contextual relevance
- Clarity and organization
- interest for the readership
- Reviewers submit:
- A recommendation (Accept, Minor Revision, Major Revision, Reject)
- A detailed report (to be shared with authors by the Editor-in-Chief)
- Confidential comments to the Editor (if necessary)
- Editorial Decision
- The Editor-in-Chief reviews the reports and makes a decision:
- Accept
- Minor Revision
- Major Revision
- Revise and Resubmit
- Reject
- Decision is sent to the author (s) via email with:
- Reviewer comments
- Editorial feedback
- Instructions for revision (if applicable)
- Author Revision (if required)
- Authors revise the manuscript in line with the reviewer/editor suggestions.
- A response letter must be submitted, explaining:
- How each comment was addressed
- Any disagreements with reviewers (justified respectfully)
- Revised manuscript and response letter are resubmitted.
- Second Round of Review (if applicable)
- For major revisions, the manuscript may be sent back to the same reviewers (or new ones) for re-evaluation.
- Reviewers assess whether their concerns were adequately addressed.
When submitting the revised versions of manuscripts, authors must ensure that the revised manuscripts align with the reviewers’ required amendments. The revised manuscripts will be re-evaluated by the same reviewers for final decisions. Once reviewed, the Editor-in-Chief finally approves the accepted manuscripts by the reviewers.
- Final Editorial Decision
- The Editor-in-Chief makes a final decision based on the revised manuscript and additional reviews (if any).
- Possible outcomes:
- Accept
- Minor further revisions
- Reject (if the revision is insufficient)
- Acceptance and Production
- Upon acceptance, the manuscript moves to the production stage:
- Editing
- Typesetting
- Proofreading (author may be involved)
- DOI assignment
- The article is then published online in an issue of IJMLSP (regular or special).
- Post-publication (Optional Steps)
- Article becomes accessible (open access).
- Authors as well as IJMLSP may promote the article via:
- Social media
- Press releases
- Academic networks
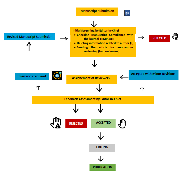
IJMSLP Peer-Review Process Summarized
- Manuscript Submission
- Initial Editorial Screening
|--> [Reject?] --> Yes --> Desk Rejection --> Rejected Manuscript
| No
- Reviewers' Selection --------
- Peer Review by Experts in the field
- Editor Evaluates Reviews
--> Editor Decision
--> Accept --> 8. Production & Publication--> Published Article
--> Minor Revision --> [6. Author (s) Revision]
--> Major Revision --> [6. Author (s) Revision]
--> Reject --> Rejected Article
- Author Revision & Resubmission
- Second Round of Review (if needed)
Return to Step 5: Editor Evaluates Reviews
IJMLSP Peer-Review Flowchart
